scipy.signal.lti.bode

lti.bode(w=None, n=100)[source]

Calculate Bode magnitude and phase data of a continuous-time system.

Returns a 3-tuple containing arrays of frequencies [rad/s], magnitude [dB] and phase [deg]. See bode for details.

Examples

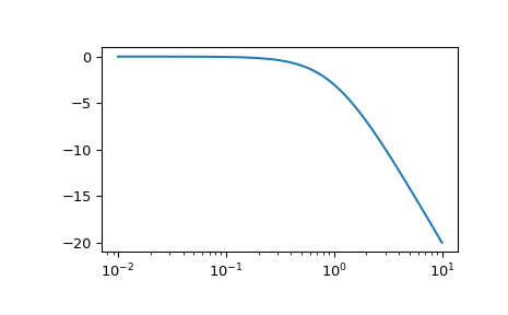
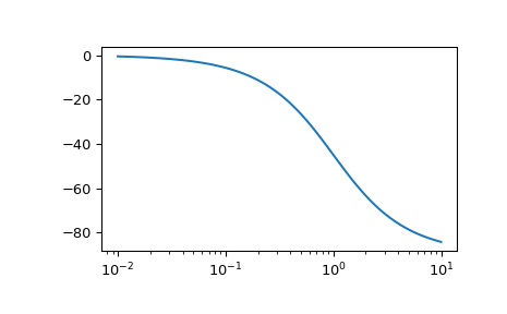
>>> from scipy import signal
>>> import matplotlib.pyplot as plt
>>> sys = signal.TransferFunction([1], [1, 1])
>>> w, mag, phase = sys.bode()
>>> plt.figure()
>>> plt.semilogx(w, mag)    # Bode magnitude plot
>>> plt.figure()
>>> plt.semilogx(w, phase)  # Bode phase plot
>>> plt.show()
../../_images/scipy-signal-lti-bode-1_00.png
../../_images/scipy-signal-lti-bode-1_01.png