SciPy

scipy.stats.wishart

scipy.stats.wishart(df=None, scale=None, seed=None) = <scipy.stats._multivariate.wishart_gen object>[source]

A Wishart random variable.

The df keyword specifies the degrees of freedom. The scale keyword specifies the scale matrix, which must be symmetric and positive definite. In this context, the scale matrix is often interpreted in terms of a multivariate normal precision matrix (the inverse of the covariance matrix).

Parameters
xarray_like

Quantiles, with the last axis of x denoting the components.

dfint

Degrees of freedom, must be greater than or equal to dimension of the scale matrix

scalearray_like

Symmetric positive definite scale matrix of the distribution

random_state{None, int, np.random.RandomState, np.random.Generator}, optional

Used for drawing random variates. If seed is None the RandomState singleton is used. If seed is an int, a new RandomState instance is used, seeded with seed. If seed is already a RandomState or Generator instance, then that object is used. Default is None.

Alternatively, the object may be called (as a function) to fix the degrees
of freedom and scale parameters, returning a “frozen” Wishart random
variable:
rv = wishart(df=1, scale=1)
  • Frozen object with the same methods but holding the given degrees of freedom and scale fixed.

See also

invwishart, chi2

Notes

The scale matrix scale must be a symmetric positive definite matrix. Singular matrices, including the symmetric positive semi-definite case, are not supported.

The Wishart distribution is often denoted

\[W_p(\nu, \Sigma)\]

where \(\nu\) is the degrees of freedom and \(\Sigma\) is the \(p \times p\) scale matrix.

The probability density function for wishart has support over positive definite matrices \(S\); if \(S \sim W_p(\nu, \Sigma)\), then its PDF is given by:

\[f(S) = \frac{|S|^{\frac{\nu - p - 1}{2}}}{2^{ \frac{\nu p}{2} } |\Sigma|^\frac{\nu}{2} \Gamma_p \left ( \frac{\nu}{2} \right )} \exp\left( -tr(\Sigma^{-1} S) / 2 \right)\]

If \(S \sim W_p(\nu, \Sigma)\) (Wishart) then \(S^{-1} \sim W_p^{-1}(\nu, \Sigma^{-1})\) (inverse Wishart).

If the scale matrix is 1-dimensional and equal to one, then the Wishart distribution \(W_1(\nu, 1)\) collapses to the \(\chi^2(\nu)\) distribution.

New in version 0.16.0.

References

1

M.L. Eaton, “Multivariate Statistics: A Vector Space Approach”, Wiley, 1983.

2

W.B. Smith and R.R. Hocking, “Algorithm AS 53: Wishart Variate Generator”, Applied Statistics, vol. 21, pp. 341-345, 1972.

Examples

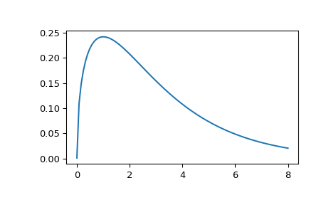
>>> import matplotlib.pyplot as plt
>>> from scipy.stats import wishart, chi2
>>> x = np.linspace(1e-5, 8, 100)
>>> w = wishart.pdf(x, df=3, scale=1); w[:5]
array([ 0.00126156,  0.10892176,  0.14793434,  0.17400548,  0.1929669 ])
>>> c = chi2.pdf(x, 3); c[:5]
array([ 0.00126156,  0.10892176,  0.14793434,  0.17400548,  0.1929669 ])
>>> plt.plot(x, w)

The input quantiles can be any shape of array, as long as the last axis labels the components.

../_images/scipy-stats-wishart-1.png

Methods

``pdf(x, df, scale)``

Probability density function.

``logpdf(x, df, scale)``

Log of the probability density function.

``rvs(df, scale, size=1, random_state=None)``

Draw random samples from a Wishart distribution.

``entropy()``

Compute the differential entropy of the Wishart distribution.

Previous topic

scipy.stats.dirichlet

Next topic

scipy.stats.invwishart