scipy.signal.impulse¶
-
scipy.signal.impulse(system, X0=None, T=None, N=None)[source]¶ Impulse response of continuous-time system.
- Parameters
- systeman instance of the LTI class or a tuple of array_like
describing the system. The following gives the number of elements in the tuple and the interpretation:
1 (instance of
lti)2 (num, den)
3 (zeros, poles, gain)
4 (A, B, C, D)
- X0array_like, optional
Initial state-vector. Defaults to zero.
- Tarray_like, optional
Time points. Computed if not given.
- Nint, optional
The number of time points to compute (if T is not given).
- Returns
- Tndarray
A 1-D array of time points.
- youtndarray
A 1-D array containing the impulse response of the system (except for singularities at zero).
Notes
If (num, den) is passed in for
system, coefficients for both the numerator and denominator should be specified in descending exponent order (e.g.s^2 + 3s + 5would be represented as[1, 3, 5]).Examples
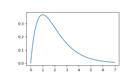
Second order system with a repeated root: x’‘(t) + 2*x(t) + x(t) = u(t)
>>> from scipy import signal >>> system = ([1.0], [1.0, 2.0, 1.0]) >>> t, y = signal.impulse2(system) >>> import matplotlib.pyplot as plt >>> plt.plot(t, y)
