scipy.signal.dfreqresp¶
-
scipy.signal.dfreqresp(system, w=None, n=10000, whole=False)[source]¶ Calculate the frequency response of a discrete-time system.
- Parameters
- systeman instance of the
dlticlass or a tuple describing the system. The following gives the number of elements in the tuple and the interpretation:
1 (instance of
dlti)2 (numerator, denominator, dt)
3 (zeros, poles, gain, dt)
4 (A, B, C, D, dt)
- warray_like, optional
Array of frequencies (in radians/sample). Magnitude and phase data is calculated for every value in this array. If not given a reasonable set will be calculated.
- nint, optional
Number of frequency points to compute if w is not given. The n frequencies are logarithmically spaced in an interval chosen to include the influence of the poles and zeros of the system.
- wholebool, optional
Normally, if ‘w’ is not given, frequencies are computed from 0 to the Nyquist frequency, pi radians/sample (upper-half of unit-circle). If whole is True, compute frequencies from 0 to 2*pi radians/sample.
- systeman instance of the
- Returns
- w1D ndarray
Frequency array [radians/sample]
- H1D ndarray
Array of complex magnitude values
Notes
If (num, den) is passed in for
system, coefficients for both the numerator and denominator should be specified in descending exponent order (e.g.z^2 + 3z + 5would be represented as[1, 3, 5]).New in version 0.18.0.
Examples
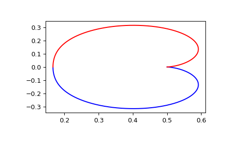
Generating the Nyquist plot of a transfer function
>>> from scipy import signal >>> import matplotlib.pyplot as plt
Transfer function: H(z) = 1 / (z^2 + 2z + 3)
>>> sys = signal.TransferFunction([1], [1, 2, 3], dt=0.05)
>>> w, H = signal.dfreqresp(sys)
>>> plt.figure() >>> plt.plot(H.real, H.imag, "b") >>> plt.plot(H.real, -H.imag, "r") >>> plt.show()
