scipy.signal.exponential¶
- scipy.signal.exponential(M, center=None, tau=1.0, sym=True)[source]¶
Return an exponential (or Poisson) window.
Parameters: M : int
Number of points in the output window. If zero or less, an empty array is returned.
center : float, optional
Parameter defining the center location of the window function. The default value if not given is center = (M-1) / 2. This parameter must take its default value for symmetric windows.
tau : float, optional
Parameter defining the decay. For center = 0 use tau = -(M-1) / ln(x) if x is the fraction of the window remaining at the end.
sym : bool, optional
When True (default), generates a symmetric window, for use in filter design. When False, generates a periodic window, for use in spectral analysis.
Returns: w : ndarray
The window, with the maximum value normalized to 1 (though the value 1 does not appear if M is even and sym is True).
Notes
The Exponential window is defined as
\[w(n) = e^{-|n-center| / \tau}\]References
S. Gade and H. Herlufsen, “Windows to FFT analysis (Part I)”, Technical Review 3, Bruel & Kjaer, 1987.
Examples
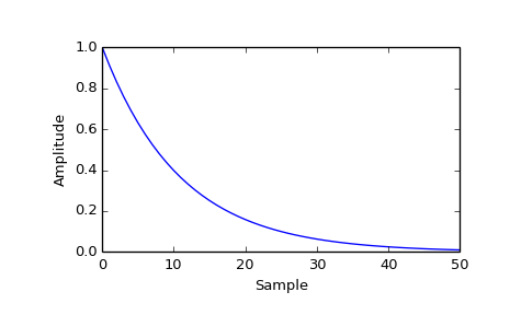
Plot the symmetric window and its frequency response:
>>> from scipy import signal >>> from scipy.fftpack import fft, fftshift >>> import matplotlib.pyplot as plt
>>> M = 51 >>> tau = 3.0 >>> window = signal.exponential(M, tau=tau) >>> plt.plot(window) >>> plt.title("Exponential Window (tau=3.0)") >>> plt.ylabel("Amplitude") >>> plt.xlabel("Sample")
>>> plt.figure() >>> A = fft(window, 2048) / (len(window)/2.0) >>> freq = np.linspace(-0.5, 0.5, len(A)) >>> response = 20 * np.log10(np.abs(fftshift(A / abs(A).max()))) >>> plt.plot(freq, response) >>> plt.axis([-0.5, 0.5, -35, 0]) >>> plt.title("Frequency response of the Exponential window (tau=3.0)") >>> plt.ylabel("Normalized magnitude [dB]") >>> plt.xlabel("Normalized frequency [cycles per sample]")
This function can also generate non-symmetric windows:
>>> tau2 = -(M-1) / np.log(0.01) >>> window2 = signal.exponential(M, 0, tau2, False) >>> plt.figure() >>> plt.plot(window2) >>> plt.ylabel("Amplitude") >>> plt.xlabel("Sample")
