SciPy

scipy.special.ncfdtr

scipy.special.ncfdtr(dfn, dfd, nc, f) = <ufunc 'ncfdtr'>

Cumulative distribution function of the non-central F distribution.

Parameters:

dfn : array_like

Degrees of freedom of the numerator sum of squares. Range (0, inf).

dfd : array_like

Degrees of freedom of the denominator sum of squares. Range (0, inf).

nc : array_like

Noncentrality parameter. Should be in range (0, 1e4).

f : array_like

Quantiles, i.e. the upper limit of integration.

Returns:

cdf : float or ndarray

The calculated CDF. If all inputs are scalar, the return will be a float. Otherwise it will be an array.

See also

ncdfdtri
Inverse CDF (iCDF) of the non-central F distribution.
ncdfdtridfd
Calculate dfd, given CDF and iCDF values.
ncdfdtridfn
Calculate dfn, given CDF and iCDF values.
ncdfdtrinc
Calculate noncentrality parameter, given CDF, iCDF, dfn, dfd.

Examples

>>> from scipy import special
>>> from scipy import stats
>>> import matplotlib.pyplot as plt

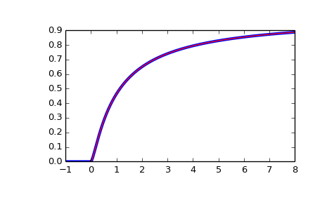
Plot the CDF of the non-central F distribution, for nc=0. Compare with the F-distribution from scipy.stats:

>>> x = np.linspace(-1, 8, num=500)
>>> dfn = 3
>>> dfd = 2
>>> ncf_stats = stats.f.cdf(x, dfn, dfd)
>>> ncf_special = special.ncfdtr(dfn, dfd, 0, x)
>>> fig = plt.figure()
>>> ax = fig.add_subplot(111)
>>> ax.plot(x, ncf_stats, 'b-', lw=3)
>>> ax.plot(x, ncf_special, 'r-')
>>> plt.show()

(Source code)

../_images/scipy-special-ncfdtr-1.png