numpy.random.RandomState.zipf¶
method
-
RandomState.zipf(a, size=None)¶ Draw samples from a Zipf distribution.
Samples are drawn from a Zipf distribution with specified parameter a > 1.
The Zipf distribution (also known as the zeta distribution) is a continuous probability distribution that satisfies Zipf’s law: the frequency of an item is inversely proportional to its rank in a frequency table.
Parameters: - a : float or array_like of floats
Distribution parameter. Should be greater than 1.
- size : int or tuple of ints, optional
Output shape. If the given shape is, e.g.,
(m, n, k), thenm * n * ksamples are drawn. If size isNone(default), a single value is returned ifais a scalar. Otherwise,np.array(a).sizesamples are drawn.
Returns: - out : ndarray or scalar
Drawn samples from the parameterized Zipf distribution.
See also
scipy.stats.zipf- probability density function, distribution, or cumulative density function, etc.
Notes
The probability density for the Zipf distribution is
where
is the Riemann Zeta function.
It is named for the American linguist George Kingsley Zipf, who noted that the frequency of any word in a sample of a language is inversely proportional to its rank in the frequency table.
References
[1] Zipf, G. K., “Selected Studies of the Principle of Relative Frequency in Language,” Cambridge, MA: Harvard Univ. Press, 1932. Examples
Draw samples from the distribution:
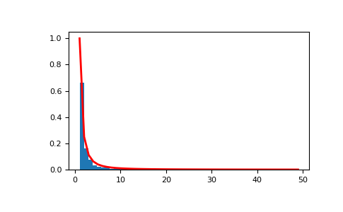
>>> a = 2. # parameter >>> s = np.random.zipf(a, 1000)
Display the histogram of the samples, along with the probability density function:
>>> import matplotlib.pyplot as plt >>> from scipy import special
Truncate s values at 50 so plot is interesting:
>>> count, bins, ignored = plt.hist(s[s<50], 50, density=True) >>> x = np.arange(1., 50.) >>> y = x**(-a) / special.zetac(a) >>> plt.plot(x, y/max(y), linewidth=2, color='r') >>> plt.show()
